电脑桌面
添加51搜公文到电脑桌面
安装后可以在桌面快捷访问

1.新版企业安全生产标准化评审标准VIP免费

1.新版企业安全生产标准化评审标准_第1页
1/8
1.新版企业安全生产标准化评审标准_第2页
2/8
1.新版企业安全生产标准化评审标准_第3页
3/8
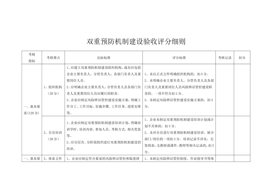
双重预防机制建设验收评分细则考核指标考核要点达标标准评分标准考核记录扣分一、基本要求(120 分)1、组织机构(20 分)1、应建立双重预防机制建设组织机构,成员应包括企业主要负责人,分管负责人,各部门负责人及重要岗位人员。2、应明确企业主要负责人,分管负责人及各部门负责人及重要岗位人员应履行的职责。3、企业应制定风险辨识管控建设实施方案,明确工作分工、工作目标、实施步骤、工作任务、进度安排等。1、未以正式文件明确组织机构的,扣 5 分。2、未明确企业主要负责人,分管负责人及各部门负责人及重要岗位人员风险辨识管控建设职责的,一项不符合扣 2 分。3、未制定风险辨识管控建设实施方案的,扣 5分。2、全员培训(20 分)1、企业应制定双重预防机制建设培训计划,明确培训学时、培训内容、参加人员、考核方式、相关奖惩等。2、应分层次、分阶段组织进行双重预防机制建设的培训。1、企业未制定双重预防机制建设培训计划或计划不具体的,扣 5 分。2、未对全员进行双重预防机制建设培训,缺少部门/岗位的一项扣 2 分。培训记录不详实,无签到表,无教材或课件、教师等相关记录的,扣 5分。一、基本要3、体系文件1、企业应制定符合要求的风险辨识管控和隐患排1、未制定风险辨识管控制度、作业指导书等体求(120 分)(20 分)查治理制度、作业指导书等体系文件。2、体系文件应符合企业实际、具有可操作性,并传达至各部门/岗位。系文件的,扣 10 分。2、未制定隐患排查治理制度、作业指导书等体系文件的,扣 10 分。3、制度、作业指导书等体系文件不符合企业实际、不具有可操作性,未明确责任部门、职责、工作内容,一项内容不符合扣 2 分。4、制度、作业指导书等体系文件未传达到各部门/岗位,发现一个部门/岗位扣 2 分。4、责任考核(60 分)1、企业应建立健全双重预防机制考核奖惩制度,或在安全生产奖惩管理制度中涵盖相关内容,明确考核奖惩的标准、频次、方式方法等,并将考核结果与员工工资薪酬相挂钩。2、应落实双重预防机制考核奖惩制度。1、未建立双重预防机制考核奖惩制度,扣 30分。2、未将考核结果与员工工资薪酬相挂钩的,扣15 分。3、未根据双重预防机制考核结果落实奖惩的,一项不符合扣 5 分。二、风险分级 管 控 体系建设(550 分)1、风险排查、确定(30 分)1、作业活动清单应覆盖企业生产经营过程中各类作业活动。2、设备设施类清单应覆盖企业生产经营过程中涉及的设备、设施。3、职业病危害风险点应覆盖岗位工人接触职业病危害的所有工作地点或设施。1、未建立作业活动清单,扣 10 分。清单未涵盖主要作业活动的,缺一项扣 5 分。2、未建立设备设施清单,扣 10 分。3、未建立职业病危害风险清单扣 10 分。二、风险分级 管 控 体系建设(550 分)2、风险辨识、分析(150分)1、企业应组织相关部门、班组、岗位人员进行风险点辨识、分析。2、采用合理的辨识方法对作业活动、设备设施、职业病危害因素进行辨识、分析。1、风险辨识、分析未针对作业活动清单逐个进行的,缺一项扣 5 分。2、风险辨识、分析未覆盖设备设施清单中设备设施,缺一项扣 5 分。3、风险点辨识、分析未对可能存在的职业病危害因素进行辨识的,缺一项扣 5 分。3、风险评估(80 分)1、风险评价准则应符合法律法规及企业安全生产实际。2、参与评价人员应熟知企业评价准则,合理评估,评价级别正确。3、重大风险的确定依据风险评估办法进行判定。1、未结合企业安全生产实际制定风险评价准则的,扣 5 分。2、评价人员不熟悉评价准则或者风险评估取值不合理、评价级别不准确,一项不符合扣 2 分。3、应为重大风险而未判定为重大风险的,一项不符合扣 10 分。存在三项以上应判定为重大风险而未判定为重大风险,本项不得分。4、重大风险未填写清单、汇总造册的,扣 10 分。4、风险控制(120 分)岗位人员从工程技术、管理、培训教育、个体防护、应急处置五个方面,针对辨识出的危险源,提出风险控制措施,并经过企业相关程序评审确定,控制措施应与实际相符,具有可操作性并得到有效落实。1、控制措施与实际不符、可操作...

1、当您付费下载文档后,您只拥有了使用权限,并不意味着购买了版权,文档只能用于自身使用,不得用于其他商业用途(如 [转卖]进行直接盈利或[编辑后售卖]进行间接盈利)。
2、本站所有内容均由合作方或网友上传,本站不对文档的完整性、权威性及其观点立场正确性做任何保证或承诺!文档内容仅供研究参考,付费前请自行鉴别。
3、如文档内容存在违规,或者侵犯商业秘密、侵犯著作权等,请点击“违规举报”。

碎片内容

1.新版企业安全生产标准化评审标准

确认删除?
QQ
  • QQ点击这里给我发消息
回到顶部