电脑桌面
添加51搜公文到电脑桌面
安装后可以在桌面快捷访问

2022年度市发展改革委党建工作任务清单VIP免费

2022年度市发展改革委党建工作任务清单_第1页
1/5
2022年度市发展改革委党建工作任务清单_第2页
2/5
2022年度市发展改革委党建工作任务清单_第3页
3/5
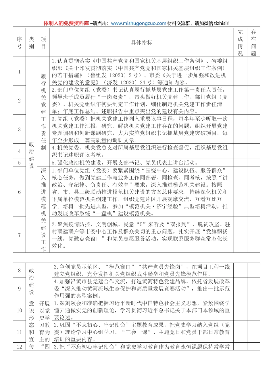
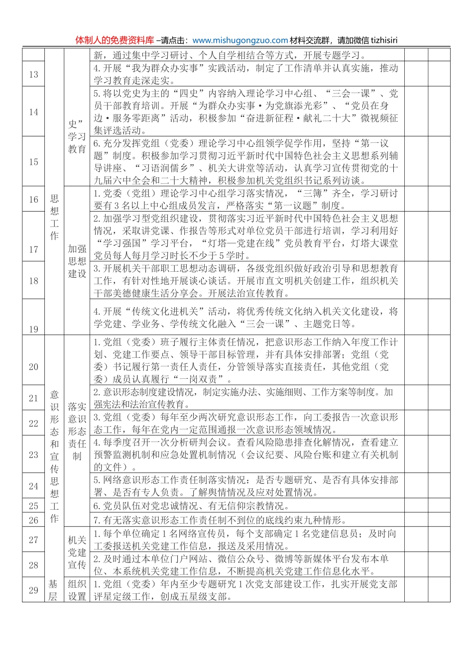
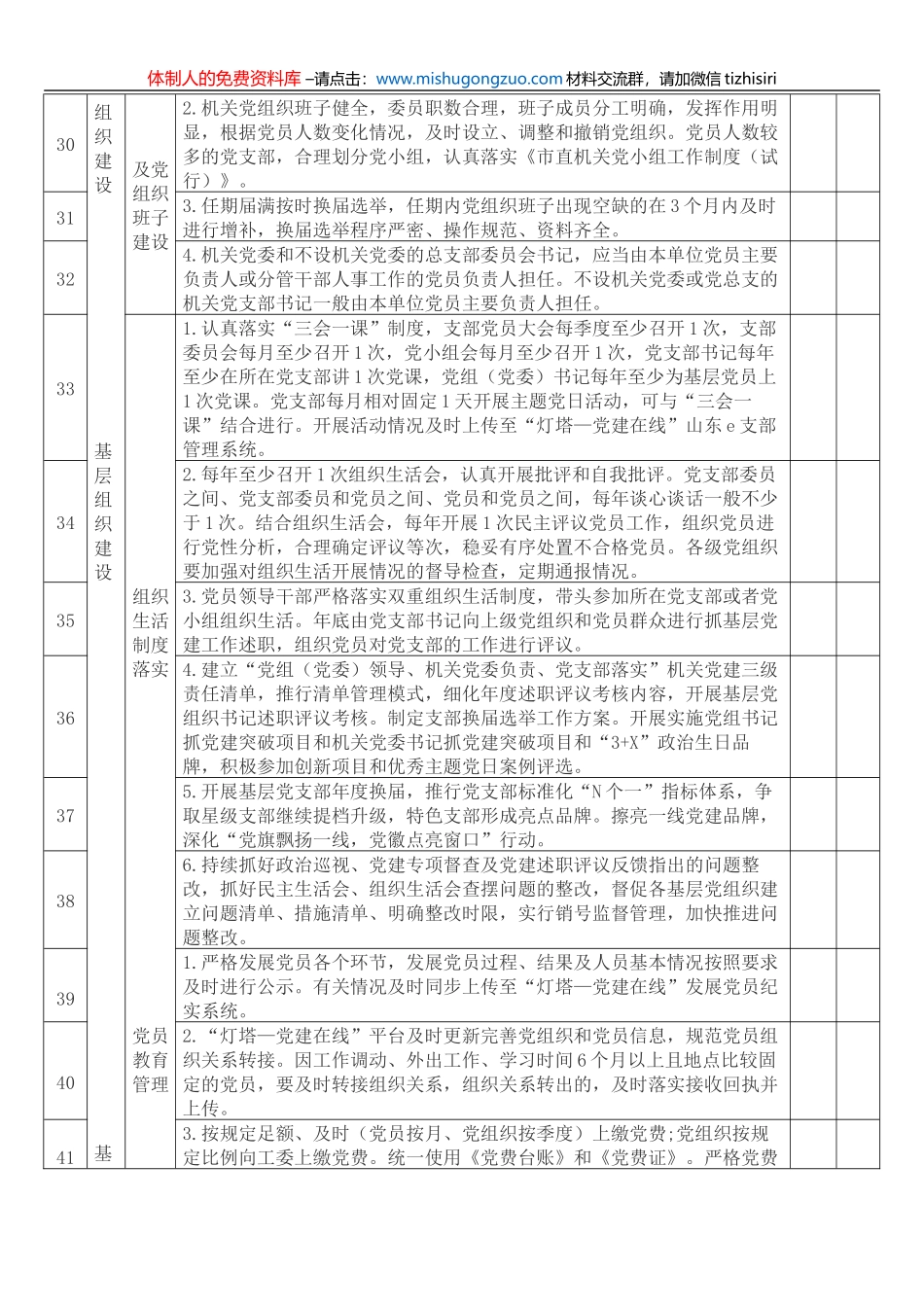
体制人的免费资料库 –请点击:www.mishugongzuo.com 材料交流群,请加微信 tizhisiri序号类别项目具体指标完成情况存在问题1政治建设履行机关党建工作责任制1.认真贯彻落实《中国共产党党和国家机关基层组织工作条例》、省委组织部《关于印发贯彻落实〈中国共产党党和国家机关基层组织工作条例〉的若干措施》(鲁组发〔2020〕2 号)、市委《关于进一步加强和改进机关党的建设的意见》(济发〔2020〕24 号)等通知内容。22.部门单位党组(党委)书记认真履行抓基层党建工作第一责任人责任,领导班子成员履行“一岗双责”,带头做好机关党建工作。部门党组(党委)、机关党组织年初要制定工作计划,细化制定机关党建工作责任清单;年底工作总结、述职报告中重点突出党的建设有关内容。33.党组(党委)把机关党建工作列入重要议事日程,每半年至少听取一次机关党建工作汇报,研究、解决机关党建工作存在的问题,组织开展党建专题调研和创新课题研究,大力实施党组织书记抓基层党建突破项目,每年至少形成一篇高质量的调研文章。44.机关党委、机关党总支对所属基层党组织进行检查督促,组织基层党组织书记述职评议考核。55.强化政治机关建设,开展支部书记、党员代表上讲台活动。6深入推进模范机关建设工作1.部门单位党组(党委)要紧紧围绕“围绕中心、建设队伍、服务群众”核心任务,做到党建工作与业务工作同部署、同检查、同考核,按照“讲政治、守纪律、负责任、有效率”要求,深入推进模范机关建设。按照省、市、县三级联动推进模范机关建设的方案总体要求,持续深化机关和下属单位模范机关创建工作,组织党建片区开展观摩交流,互看互比互学。培树一批先进典型,参加“模范机关·济宁经验”典型培树活动,推动发展改革系统“一盘棋”建设模范机关。72.聚焦疫情防控、文明创城、民意“5”来听及“双报到”、脱贫攻坚、驻村联建联户等市委中心工作及群众关切的重点问题,扎实开展“党旗飘扬一线,党徽点亮窗口”和党员志愿服务活动,实现联系服务群众常态化长效化。8政治建设3.争创党员示范区、“模范窗口”“共产党员先锋岗”,在项目工程一线建立党组织,充分发挥机关党组织战斗堡垒和党员先锋模范作用。94.加强沿黄市县党建合作交流,打造黄河特色党建品牌。依托省发展改革委“深入推动黄河流域生态保护和高质量发展竞赛活动”,推出一批示范作用强的典型案例。10意识形态和宣传开展以党史学习教育为主的“四1.深刻领会和准确把握习近平新时代中国特色社会主义思想,紧紧围绕学懂弄通做实党的创新理论,学习贯彻习近平总书记关于本部门本领域的重要论述。112.巩固“不忘初心、牢记使命”主题教育成果,把党史学习纳入党组(党委)理论学习中心组学习、“三会一课”、主题党日和党员干部日常教育培训的重要内容。123.把“不忘初心牢记使命”和党史学习教育作为教育永恒课题保持常学常体制人的免费资料库 –请点击:www.mishugongzuo.com 材料交流群,请加微信 tizhisiri思想工作史”学习教育新,通过集中学习研讨、个人自学相结合等方式,开展专题学习。134.开展“我为群众办实事”实践活动,制定了工作清单并认真实施,推动学习教育走深走实。145.将以党史为主的“四史”内容纳入理论学习中心组、“三会一课”、党员干部教育培训。开展“为群众办实事·为党旗添光彩”、“党员在身边·服务零距离”活动,积极参加“奋进新征程·献礼二十大”微视频征集评选活动。156.充分发挥党组(党委)理论学习中心组领学促学作用,坚持“第一议题”制度。积极参加学习贯彻习近平新时代中国特色社会主义思想系列辅导讲座、“习语润儒乡”、机关大讲堂等活动,认真学习宣传贯彻党的十九届六中全会和二十大精神,积极参加机关党组织书记系列访谈。16加强思想建设1.党委(党组)理论学习中心组学习落实情况,“三簿”齐全,学习研讨要有 3 名以上中心组成员发言,严格落实“第一议题”制度。172.加强学习型党组织建设,贯彻落实习近平新时代中国特色社会主义思想情况,采取讲党课、作报告等形式对单位党员干部进行培训,学习利用好“学习强国”学习平台,“灯塔—党建在线”党员教育...

1、当您付费下载文档后,您只拥有了使用权限,并不意味着购买了版权,文档只能用于自身使用,不得用于其他商业用途(如 [转卖]进行直接盈利或[编辑后售卖]进行间接盈利)。
2、本站所有内容均由合作方或网友上传,本站不对文档的完整性、权威性及其观点立场正确性做任何保证或承诺!文档内容仅供研究参考,付费前请自行鉴别。
3、如文档内容存在违规,或者侵犯商业秘密、侵犯著作权等,请点击“违规举报”。

碎片内容

2022年度市发展改革委党建工作任务清单

您可能关注的文档

确认删除?
QQ
  • QQ点击这里给我发消息
回到顶部