电脑桌面
添加51搜公文到电脑桌面
安装后可以在桌面快捷访问

尽显大气100例大字型过渡句) VIP免费

尽显大气100例大字型过渡句) _第1页
1/5
尽显大气100例大字型过渡句) _第2页
2/5
尽显大气100例大字型过渡句) _第3页
3/5
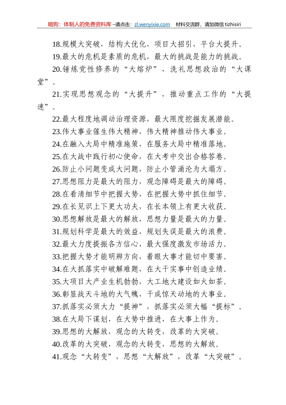
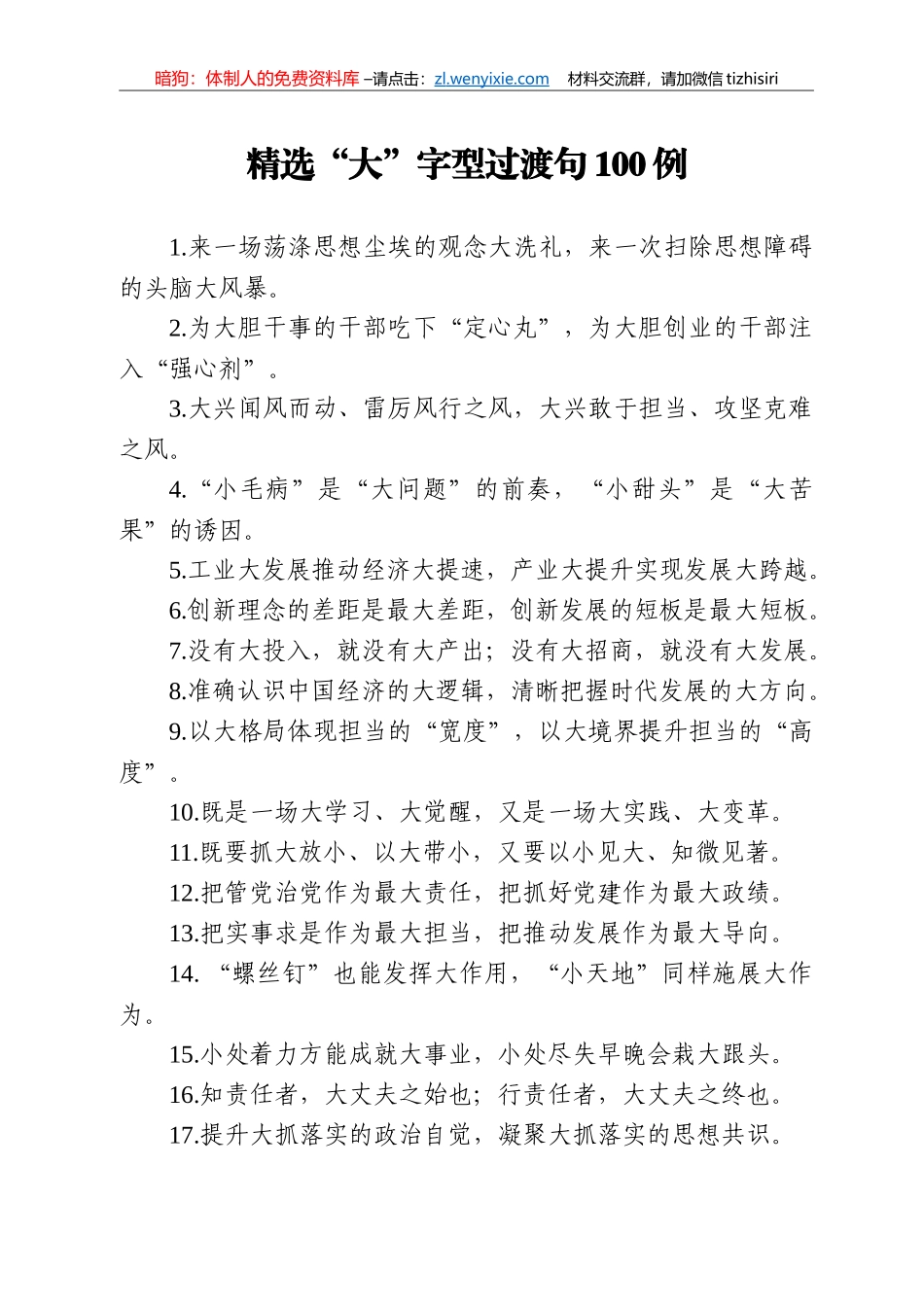
暗狗:体制人的免费资料库 –请点击:zl . wenyixie .com 材料交流群,请加微信 tizhisiri精选“大”字型过渡句 100 例1.来一场荡涤思想尘埃的观念大洗礼,来一次扫除思想障碍的头脑大风暴。2.为大胆干事的干部吃下“定心丸”,为大胆创业的干部注入“强心剂”。3.大兴闻风而动、雷厉风行之风,大兴敢于担当、攻坚克难之风。4.“小毛病”是“大问题”的前奏,“小甜头”是“大苦果”的诱因。5.工业大发展推动经济大提速,产业大提升实现发展大跨越。6.创新理念的差距是最大差距,创新发展的短板是最大短板。7.没有大投入,就没有大产出;没有大招商,就没有大发展。8.准确认识中国经济的大逻辑,清晰把握时代发展的大方向。9.以大格局体现担当的“宽度”,以大境界提升担当的“高度”。10.既是一场大学习、大觉醒,又是一场大实践、大变革。11.既要抓大放小、以大带小,又要以小见大、知微见著。12.把管党治党作为最大责任,把抓好党建作为最大政绩。13.把实事求是作为最大担当,把推动发展作为最大导向。14. “螺丝钉”也能发挥大作用,“小天地”同样施展大作为。15.小处着力方能成就大事业,小处尽失早晚会栽大跟头。16.知责任者,大丈夫之始也;行责任者,大丈夫之终也。17.提升大抓落实的政治自觉,凝聚大抓落实的思想共识。暗狗:体制人的免费资料库 –请点击:zl . wenyixie .com 材料交流群,请加微信 tizhisiri18.规模大突破,结构大优化,项目大招引,平台大提升。19.最大的危机是素质的危机,最大的挑战是能力的挑战。20.锤炼党性修养的“大熔炉”,洗礼思想政治的“大课堂”。21.实现思想观念的“大提升”,推动重点工作的“大提速”。22.最大程度地调动治理资源,最大限度挖掘发展潜能。23.伟大事业催生伟大精神,伟大精神推动伟大事业。24.在融入大局中精准施策,在服务大局中精准落地。25.在大战中践行初心使命,在大考中交出合格答卷。26.防止小问题变成大问题,防止小管涌沦为大塌方。27.思想阻力是最大的阻力,观念障碍是最大的障碍。28.在看清细节中把握大势,在把握大势中抓住细节。29.在长见识上下更大功夫,在长本领上有更大收获。30.思想解放是最大的解放,思想力量是最大的力量。31.规划科学是最大的效益,规划失误是最大的浪费。32.最大力度提振各方信心,最大强度激发市场活力。33.把握大势才能明辨方向,着眼大事才能切中要害。34.在大抓落实中破解难题,在大干实事中创造业绩。35.大项目大产业生机勃勃,大工地大建设如火如荼。36.彰显战天斗地的大气魄,干成惊天动地的大事业。37.抓落实必须大力“提神”,抓落实必须大幅“提标”。38.在大局下谋划,在大势中推进,在大事上作为。39.思想的大解放,观念的大转变,改革的大突破。40.改革的大突破,观念的大转变,思想的大解放。41.观念“大转变”,思想“大解放”,改革“大突破”。暗狗:体制人的免费资料库 –请点击:zl . wenyixie .com 材料交流群,请加微信 tizhisiri42.融入国内国际大循环,培育内引外联大产业。43.用小切口折射大主题,用小故事展现大图景。44.最大的风险是不发展,最大的弱项是慢发展。45.以大开放形成大格局,以大格局带动大发展。46.最大资源优势在生态,最大空间优势在区位。47.常思大局,其去有向;常观大势,其为有力。48.对思想来一次大洗礼,对问题来一次大起底。49.突出问题的“大排查”,干事能量的“大补给”。50.始终胸怀“两个大局”,时刻心系“国之大者”。51.激情飞扬的“大建设”,激动人心的“大项目”。52.改革大突破,制度大创新,力量大凝聚。53.以大学习武装头脑,以大宣讲凝聚共识。54.站位高才能格局大,视野阔才能作为大。55.发端于思想大解放,得益于开放大发展。56.大事业需要大担当,大担当需要大情怀。57.大战彰显制度优势,大考提升治理能力。58.安心者能修得大艺,专心者能成就大事。59.干大事要有大机遇,成大事要抓大机遇。60.小疏忽酿成大事故,小细节决定大成败。61.重大风险考验面前,巨大压力测试之下。62.党政军民学大动员,东西南北中大会战。63.发端于思想大解放,得益于开放大发展。64.在大调研中求真经,在大...

1、当您付费下载文档后,您只拥有了使用权限,并不意味着购买了版权,文档只能用于自身使用,不得用于其他商业用途(如 [转卖]进行直接盈利或[编辑后售卖]进行间接盈利)。
2、本站所有内容均由合作方或网友上传,本站不对文档的完整性、权威性及其观点立场正确性做任何保证或承诺!文档内容仅供研究参考,付费前请自行鉴别。
3、如文档内容存在违规,或者侵犯商业秘密、侵犯著作权等,请点击“违规举报”。

碎片内容

尽显大气100例大字型过渡句)

确认删除?
QQ
  • QQ点击这里给我发消息
回到顶部