电脑桌面
添加51搜公文到电脑桌面
安装后可以在桌面快捷访问

「公文处理」存在的29个问题,早学早受益VIP免费

「公文处理」存在的29个问题,早学早受益_第1页
1/2
「公文处理」存在的29个问题,早学早受益_第2页
2/2
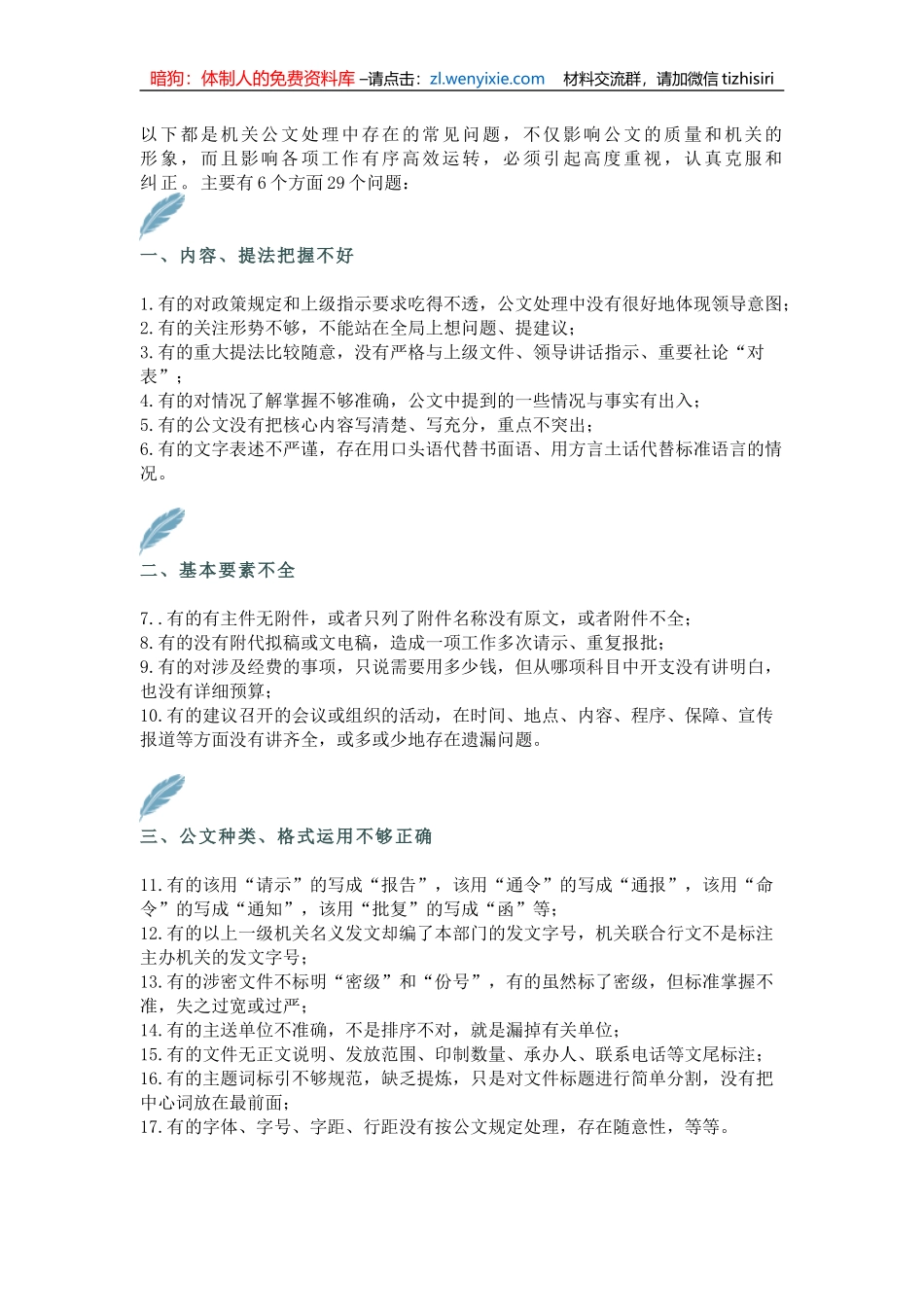
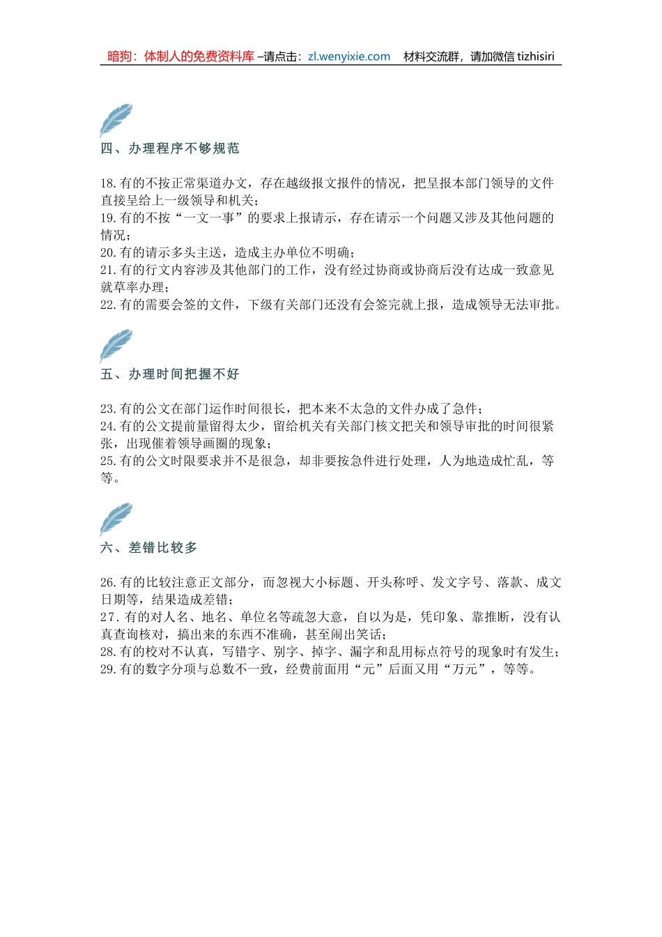
暗狗:体制人的免费资料库 –请点击:zl.wenyixie.com 材料交流群,请加微信 tizhisiri以下都是机关公文处理中存在的常见问题,不仅影响公文的质量和机关的形象,而且影响各项工作有序高效运转,必须引起高度重视,认真克服和纠正。主要有 6 个方面 29 个问题:一、内容、提法把握不好1.有的对政策规定和上级指示要求吃得不透,公文处理中没有很好地体现领导意图;2.有的关注形势不够,不能站在全局上想问题、提建议;3.有的重大提法比较随意,没有严格与上级文件、领导讲话指示、重要社论“对表”;4.有的对情况了解掌握不够准确,公文中提到的一些情况与事实有出入;5.有的公文没有把核心内容写清楚、写充分,重点不突出;6.有的文字表述不严谨,存在用口头语代替书面语、用方言土话代替标准语言的情况。二、基本要素不全7..有的有主件无附件,或者只列了附件名称没有原文,或者附件不全;8.有的没有附代拟稿或文电稿,造成一项工作多次请示、重复报批;9.有的对涉及经费的事项,只说需要用多少钱,但从哪项科目中开支没有讲明白,也没有详细预算;10.有的建议召开的会议或组织的活动,在时间、地点、内容、程序、保障、宣传报道等方面没有讲齐全,或多或少地存在遗漏问题。三、公文种类、格式运用不够正确11.有的该用“请示”的写成“报告”,该用“通令”的写成“通报”,该用“命令”的写成“通知”,该用“批复”的写成“函”等;12.有的以上一级机关名义发文却编了本部门的发文字号,机关联合行文不是标注主办机关的发文字号;13.有的涉密文件不标明“密级”和“份号”,有的虽然标了密级,但标准掌握不准,失之过宽或过严;14.有的主送单位不准确,不是排序不对,就是漏掉有关单位;15.有的文件无正文说明、发放范围、印制数量、承办人、联系电话等文尾标注;16.有的主题词标引不够规范,缺乏提炼,只是对文件标题进行简单分割,没有把中心词放在最前面;17.有的字体、字号、字距、行距没有按公文规定处理,存在随意性,等等。暗狗:体制人的免费资料库 –请点击:zl.wenyixie.com 材料交流群,请加微信 tizhisiri四、办理程序不够规范18.有的不按正常渠道办文,存在越级报文报件的情况,把呈报本部门领导的文件直接呈给上一级领导和机关;19.有的不按“一文一事”的要求上报请示,存在请示一个问题又涉及其他问题的情况;20.有的请示多头主送,造成主办单位不明确;21.有的行文内容涉及其他部门的工作,没有经过协商或协商后没有达成一致意见就草率办理;22.有的需要会签的文件,下级有关部门还没有会签完就上报,造成领导无法审批。五、办理时间把握不好23.有的公文在部门运作时间很长,把本来不太急的文件办成了急件;24.有的公文提前量留得太少,留给机关有关部门核文把关和领导审批的时间很紧张,出现催着领导画圈的现象;25.有的公文时限要求并不是很急,却非要按急件进行处理,人为地造成忙乱,等等。六、差错比较多26.有的比较注意正文部分,而忽视大小标题、开头称呼、发文字号、落款、成文日期等,结果造成差错;27.有的对人名、地名、单位名等疏忽大意,自以为是,凭印象、靠推断,没有认真查询核对,搞出来的东西不准确,甚至闹出笑话;28.有的校对不认真,写错字、别字、掉字、漏字和乱用标点符号的现象时有发生;29.有的数字分项与总数不一致,经费前面用“元”后面又用“万元”,等等。

1、当您付费下载文档后,您只拥有了使用权限,并不意味着购买了版权,文档只能用于自身使用,不得用于其他商业用途(如 [转卖]进行直接盈利或[编辑后售卖]进行间接盈利)。
2、本站所有内容均由合作方或网友上传,本站不对文档的完整性、权威性及其观点立场正确性做任何保证或承诺!文档内容仅供研究参考,付费前请自行鉴别。
3、如文档内容存在违规,或者侵犯商业秘密、侵犯著作权等,请点击“违规举报”。

碎片内容

「公文处理」存在的29个问题,早学早受益

确认删除?
QQ
  • QQ点击这里给我发消息
回到顶部