电脑桌面
添加51搜公文到电脑桌面
安装后可以在桌面快捷访问

看了这篇文章,“领导批示”的规律你就全明白了VIP免费

看了这篇文章,“领导批示”的规律你就全明白了_第1页
1/3
看了这篇文章,“领导批示”的规律你就全明白了_第2页
2/3
看了这篇文章,“领导批示”的规律你就全明白了_第3页
3/3
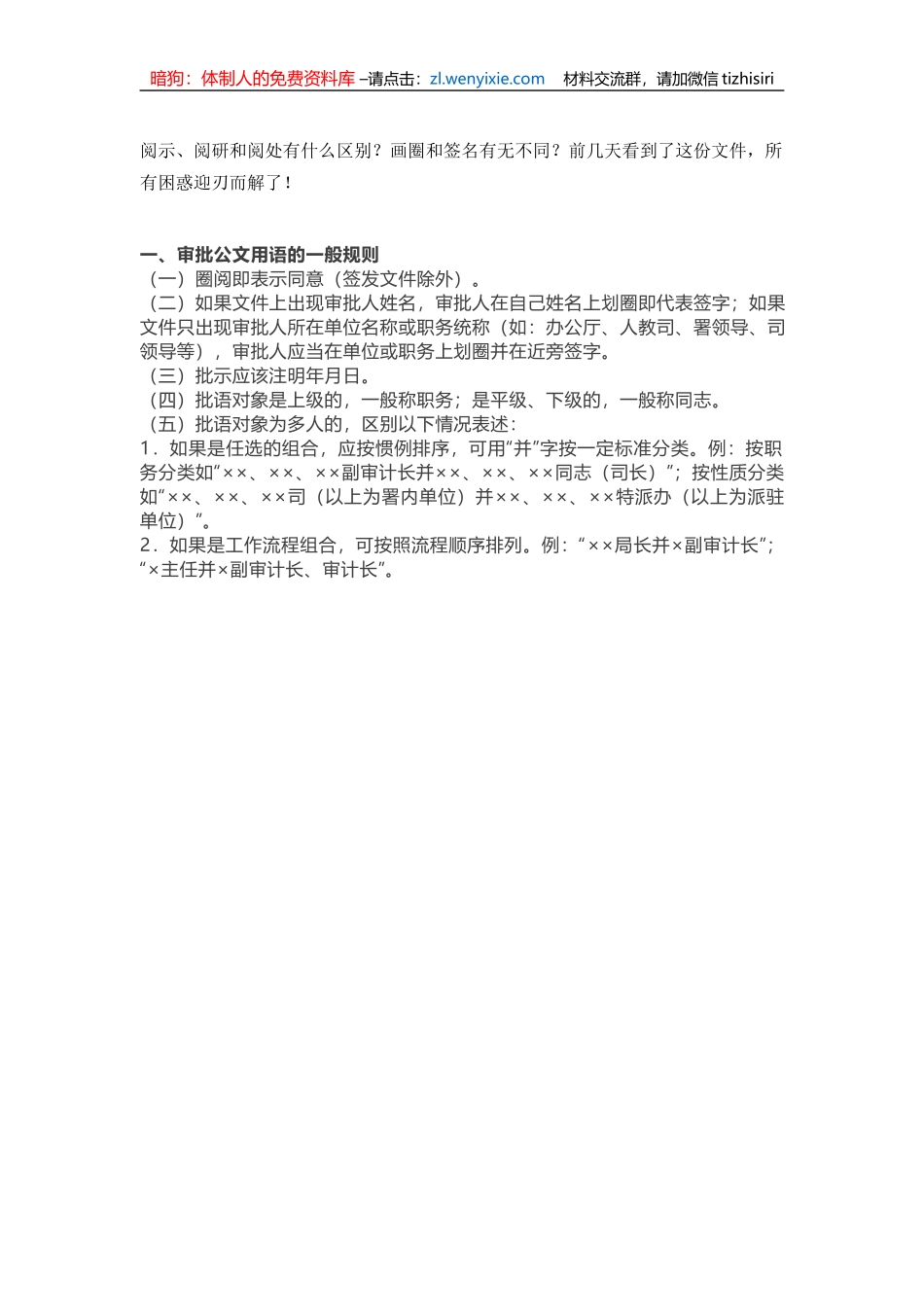
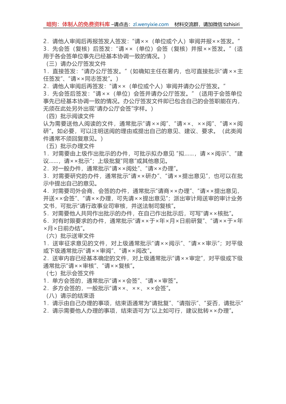
暗狗:体制人的免费资料库 –请点击:zl.wenyixie.com 材料交流群,请加微信 tizhisiri阅示、阅研和阅处有什么区别?画圈和签名有无不同?前几天看到了这份文件,所有困惑迎刃而解了!一、审批公文用语的一般规则(一)圈阅即表示同意(签发文件除外)。(二)如果文件上出现审批人姓名,审批人在自己姓名上划圈即代表签字;如果文件只出现审批人所在单位名称或职务统称(如:办公厅、人教司、署领导、司领导等),审批人应当在单位或职务上划圈并在近旁签字。(三)批示应该注明年月日。(四)批语对象是上级的,一般称职务;是平级、下级的,一般称同志。(五)批语对象为多人的,区别以下情况表述:1.如果是任选的组合,应按惯例排序,可用“并”字按一定标准分类。例:按职务分类如“××、××、××副审计长并××、××、××同志(司长)”;按性质分类如“××、××、××司(以上为署内单位)并××、××、××特派办(以上为派驻单位)”。2.如果是工作流程组合,可按照流程顺序排列。例:“××局长并×副审计长”;“×主任并×副审计长、审计长”。暗狗:体制人的免费资料库 –请点击:zl.wenyixie.com 材料交流群,请加微信 tizhisiri3.如果是多个对象承办事项,须明确主办人。例:“××负责(或牵头),××、××会同(或配合)办理”。此外,审批公文应使用符合档案规范的书写工具。二、几种常见情况的批示用语(一)署领导、办公厅主任签发文件1.直接签发:签发人批示“发”、“同意”、“速发”等,签字并注明年月日。(如不同意发文,可批示“不发”、“缓发”、“修改后重报”等,签字并注明年月日。)2.请他人审阅后再发:签发人批示“请××阅后发”,签字并注明年月日。3.改请他人签发:在发文单“签发”栏之外批示“请××签发”。4.请补充、修改后发:签发人批示需要补充或修改的意见后,先行签字并注明年月日。(只适用于做简单补充修改的情况。如果需要做较多重大修改,则应批示退回办文单位重办。)(二)请署领导签发文件1.直接签发:“请××签发。”暗狗:体制人的免费资料库 –请点击:zl.wenyixie.com 材料交流群,请加微信 tizhisiri2.请他人审阅后再报签发人签发:“请××(单位或个人)审阅并报××签发。”3.先会签(复核)后签发:“请××(单位)会签(复核)并报××签发。”(适用于各会签单位事先已经基本协调一致的情况。)(三)请办公厅签发文件1.直接签发:“请办公厅签发。”(如确知主任在署内,也可直接批示“请××主任签发”、“请××同志签发”。)2.请他人审阅后再签发:“请××(单位或个人)审阅并请办公厅签发。”3.先会签后签发:“请××(单位)会签并请办公厅签发。” (适用于会签单位事先已经基本协调一致的情况。办公厅签发文件即已包含自己的会签职能在内,无须在此处另外出现“请办公厅会签”字样。)(四)批示阅读文件认为需要送他人阅读的文件,通常批示“请××阅”、“请××、××阅”、“请××阅研”。如必要,可以注明送阅的理由或提出自己的意见、建议、要求。(此类阅件通常不须回复意见。)(五)批示办理文件1.对需要由上级作出批示的办件,可批示拟办意见 “拟……,请 ××阅示”、“建议……,请××批示”;上级批复“同意”或其他意见。2.对一般办件,通常批示“请××阅处”、“请××办理”。3.对需要研究的办件,通常批示“请××研办”、“请××提出意见”,也可以在批示中提出自己的意见。4.对需要司外会商、会签的办件,通常批示“请商××办理”、“请××提出意见,并送××会签”、“请××办理,可先请××提出意见”;派出审计局送审的审计业务文书,可批示“请行政事业司审核,并送法制司复核”。5.对需要他人共同作出批示的办件,在自己作出批示后,可写“请××核批”。6.对有时限要求的办件,通常批示“请××于×年×月×日前研复”、“请××于×年×月×日前办结”。(六)批示送审文件1.送审征求意见的文件,对上级通常批示“请××阅示”、“请××审示”;对平级或下级通常批示“请××审阅”、“请××阅改”。2.送审内容...

1、当您付费下载文档后,您只拥有了使用权限,并不意味着购买了版权,文档只能用于自身使用,不得用于其他商业用途(如 [转卖]进行直接盈利或[编辑后售卖]进行间接盈利)。
2、本站所有内容均由合作方或网友上传,本站不对文档的完整性、权威性及其观点立场正确性做任何保证或承诺!文档内容仅供研究参考,付费前请自行鉴别。
3、如文档内容存在违规,或者侵犯商业秘密、侵犯著作权等,请点击“违规举报”。

碎片内容

看了这篇文章,“领导批示”的规律你就全明白了

确认删除?
QQ
  • QQ点击这里给我发消息
回到顶部