电脑桌面
添加51搜公文到电脑桌面
安装后可以在桌面快捷访问

2023年中国银行业信用回顾与2024年展望-42页.pdfVIP专享VIP免费优质

2023年中国银行业信用回顾与2024年展望-42页.pdf_第1页
1/42
2023年中国银行业信用回顾与2024年展望-42页.pdf_第2页
2/42
2023年中国银行业信用回顾与2024年展望-42页.pdf_第3页
3/42
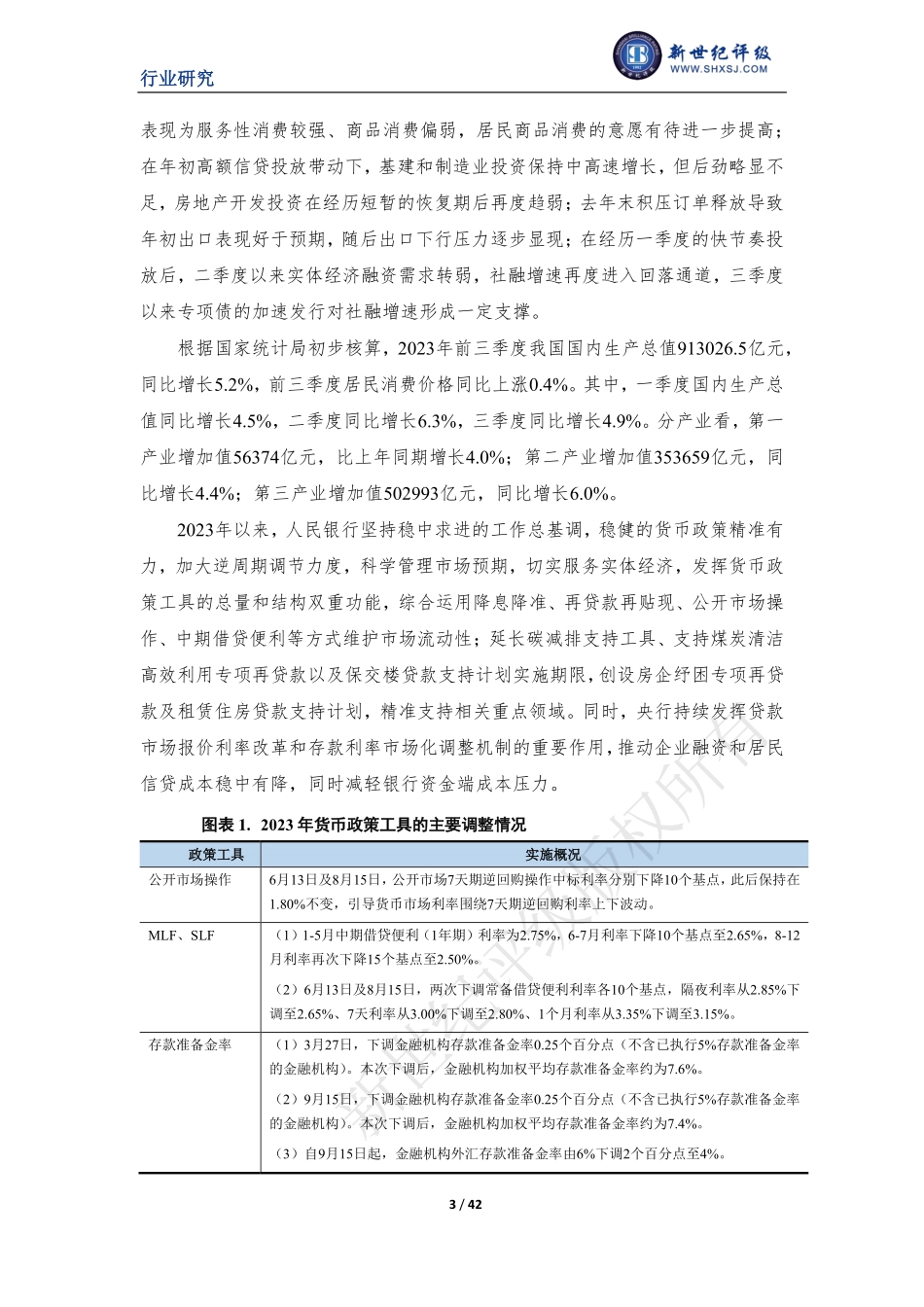
行业研究 1 / 42 2023 年中国银行业信用回顾与 2024 年展望 金融机构部 李玉鼎 王春苗 摘要: 2023年前三季度,我国经济持续恢复,社会融资规模、人民币贷款及商业银行总资产同比增速于一季度上升后回落。由于居民消费需求尚未充分恢复、房地产市场仍较为低迷,短期、中长期消费贷款均增长缓慢;经营性贷款相对保持韧性,其中基础设施业融资拉动效应最为显著,制造业中长期贷款也呈现快速增长。7月政治局会议定性房地产市场供求关系发生重大变化,此后调整优化差别化住房信贷政策、降低存量首套住房贷款利率等政策落地实施,但对房地产贷款的提振仍需时间。 居民储蓄意愿仍较强,存款保持高速增长,商业银行资金端稳定性加强。年内主要银行三次下调存款挂牌利率,缓解了存款定期化带来的付息压力。得益于债券市场回暖,理财产品净值持续修复,存款利率的下调为理财市场的恢复提供了空间,但截至2023年6月末管理规模仍未回升至2022年底理财赎回潮前的水平。 2023年前三季度,一般贷款利率同比继续下行,货币市场流动性合理充裕,商业银行资产端收益率持续下降,资金端付息率受益于存款利率调整,但存款定期化仍对资金成本有较大影响,综合表现为净息差收窄,已至历史地位。商业银行不良贷款率持续下降,但三季度末关注类贷款占比有所反弹。从行业水平来看,拨备覆盖率保持上升趋势,但民营银行及外资银行降幅较大。金融资产风险分类新规实施后,将引导商业银行更加真实客观的披露资产质量情况。 2023年前三季度,商业银行资本水平总体稳健,但中小银行资本充足率相对偏低。资本补充方面,商业银行二永债净融资额同比回升,地方政府支持中小银行发展专项债券亦加速发行。11月,资本管理新规正式出台,整体有利于商业银行节约资本,特别是信用扩张较快的大型银行。在监管方向上,新规降低了投向政府债券、按揭贷款、优质企业、中小企业等资产的风险权重,总体增加了同业业务、次级债券的资本消耗,并引导银行落实对资管产品的穿透管理要求。 根据中央经济工作会议,2024年继续实施稳健的货币政策,首次提出“保持社会融资规模、货币供应量同经济增长和价格水平预期目标相匹配”,侧重强调新世纪评级版权所有行业研究 2 / 42 了稳定物价的政策目标。结合此前中央金融工作会议提出的“盘活被低效占用的金融资源,提高资金使用效率”要求,预计2024年货币政策将稳健偏宽松,利率仍处于下行通道,而总量宽松政策的落地则取决于对政府债券发行的支持需求以及实体经济回升进度。 展望2024年,预计商业银行资产增速放缓,在一揽子化债政策逐步推进、房地产市场复苏尚待观察、“三大工程”加速推进以及金融支持重点领域发展的政策引导下,银行信贷结构的变化方向较为清晰。随着中央政府赤字率的调整、财政刺激力度的适当加大、货币政策与财政政策协同的加强,加之监管对资金空转的审慎管理、资本管理新规影响的显现,银行资金业务有望继续向债券配置,特别是政府债投资倾斜,同业业务比重则有下降空间。预计商业银行存贷款利率水平有望继续下行,净息差小幅收窄。在房地产行业已经低位运行,城投平台债务问题短期内政策托底,以及2023年下半年延期还本付息政策退出小微贷款风险释放之后,预计2024年政策呵护下贷款资产质量相对稳定,但信用成本的计提还受到金融资产分类新规、资产核销以盘活金融资源等因素的影响,总体来看盈利改善仍面临压力。 一、 银行业信用回顾 1、 2023 年以来,我国经济持续恢复,社会融资规模、人民币贷款及商业银行总资产同比增速于一季度上升后回落。央行加大逆周期调节力度,两次降准释放长期流动性,灵活运用结构性政策工具,精准支持相关重点领域;持续发挥贷款市场报价利率改革和存款利率市场化调整机制的重要作用,在稳定银行资金端成本的基础上引导实体经济融资成本继续下行。 2023年以来,全球经济景气度持续回落,世界经济复苏乏力,主要经济体的通胀压力依然大,美欧等主要发达经济体加息周期接近尾声,新兴经济体货币政策分化,我国经济发展面临的外部环境低迷且不稳。同期,我国经济持续恢复、总体回升向好,稳增长政策效果...

1、当您付费下载文档后,您只拥有了使用权限,并不意味着购买了版权,文档只能用于自身使用,不得用于其他商业用途(如 [转卖]进行直接盈利或[编辑后售卖]进行间接盈利)。
2、本站所有内容均由合作方或网友上传,本站不对文档的完整性、权威性及其观点立场正确性做任何保证或承诺!文档内容仅供研究参考,付费前请自行鉴别。
3、如文档内容存在违规,或者侵犯商业秘密、侵犯著作权等,请点击“违规举报”。

碎片内容

2023年中国银行业信用回顾与2024年展望-42页.pdf

无忧公文+ 关注
实名认证
内容提供者

该用户很懒,什么也没介绍

确认删除?
QQ
  • QQ点击这里给我发消息
回到顶部