电脑桌面
添加51搜公文到电脑桌面
安装后可以在桌面快捷访问

2023年疫苗行业跟踪报告(附批签发)-20240111-西南证券-67页.pdfVIP专享VIP免费优质

2023年疫苗行业跟踪报告(附批签发)-20240111-西南证券-67页.pdf_第1页
1/67
2023年疫苗行业跟踪报告(附批签发)-20240111-西南证券-67页.pdf_第2页
2/67
2023年疫苗行业跟踪报告(附批签发)-20240111-西南证券-67页.pdf_第3页
3/67
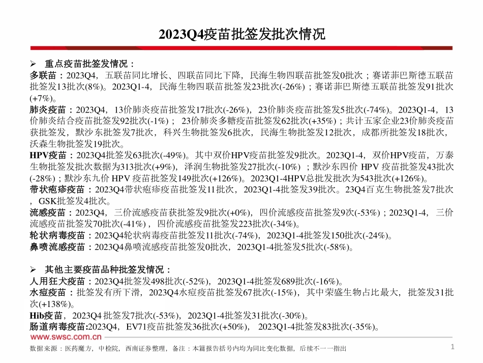
2012.08.13 www.swsc.com.cn 西南证券研究发展中心 2024年1月 分析师:杜向阳 执业证号:S1250520030002 电话:021-68416017 邮箱:duxy@swsc.com.cn 2023年疫苗行业跟踪报告(附批签发) 2023Q4疫苗批签发批次情况 数据来源:医药魔方,中检院,西南证券整理,备注:本篇报告括号内均为同比变化数据,后续不一一指出 重点疫苗批签发情况: 多联苗:2023Q4,五联苗同比增长、四联苗同比下降,民海生物四联苗批签发0批次;赛诺菲巴斯德五联苗批签发13批次(8%)。2023Q1-4,民海生物四联苗批签发23批次(-26%);赛诺菲巴斯德五联苗批签发91批次(+7%)。 肺炎疫苗:2023Q4,13价肺炎疫苗批签发17批次(-26%),23价肺炎疫苗批签发5批次(-74%)。2023Q1-4,13价肺炎结合疫苗批签发92批次(-1%); 23价肺炎多糖疫苗批签发62批次(+35%);共计五家企业23价肺炎疫苗获批签发,默沙东批签发7批次,科兴生物批签发6批次,民海生物批签发12批次,成都所批签发18批次,沃森生物批签发19批次。 HPV疫苗:2023Q4批签发63批次(-49%)。其中双价HPV疫苗批签发9批次。2023Q1-4,双价HPV疫苗,万泰生物批签发批次数据为313批次(+9%),泽润生物批签发27批次(-10%) ;默沙东四价 HPV 疫苗批签发43批次(-28%);默沙东九价 HPV 疫苗批签发149批次(+126%)。2023Q1-4HPV总批发批次为543批次(+126%)。 带状疱疹疫苗:2023Q4带状疱疹疫苗批签发11批次,2023Q1-4批签发39批次。23Q4百克生物批签发7批次,GSK批签发4批次。 流感疫苗:2023Q4,三价流感疫苗获批签发9批次(+0%),四价流感疫苗批签发9次(-53%);2023Q1-4,三价流感疫苗批签发70批次(-41%) ,四价流感疫苗批签发223批次(-34%)。 轮状病毒疫苗:2023Q4轮状病毒疫苗批签发11批次(-74%),2023Q1-4批签发150批次(-24%)。 鼻喷流感疫苗:2023Q4鼻喷流感疫苗批签发0批次,2023Q1-4批签发5批次(-58%)。 其他主要疫苗品种批签发情况: 人用狂犬疫苗:2023Q4批签发498批次(-52%),2023Q1-4批签发689批次(-16%)。 水痘疫苗:批签发有所下滑,2023Q4水痘疫苗批签发67批次(-15%),其中荣盛生物占比最大,批签发31批次(+138%)。 Hib疫苗,2023Q4 批签发7批次(-53%),2023Q1-4批签发31批次(-30%)。 肠道病毒疫苗:2023Q4,EV71疫苗批签发36批次(+50%), 2023Q1-4批签发83批次(-35%)。 1 投资建议: 2023Q4,多数品种批签发有所下滑,部分品种回暖。其中,智飞生物代理默沙东四价HPV、九价HPV分别实现批签发11批次(-27%)、43批次(+187%);代理默沙东五价轮状病毒疫苗实现批签发6批次。万泰生物二价HPV疫苗实现3批次(-96%)。民海生物百白破-Hib四联苗批签发0批次,13价肺炎疫苗批签发0批次。康华生物人二倍体细胞狂犬病疫苗批签发21批次(+5%),欧林生物吸附破伤风疫苗实现批签发1批次(-94%)。华北制药金坦公司乙肝疫苗实现批签发24批次(-8%)。百克生物水痘疫苗批签发22批次(-19%);鼻喷流感疫苗实现批签发0批次 。赛诺菲巴斯德三价流感疫苗实现批签发0批次,金迪克四价流感疫苗批签发8批次(-43%)。 主要标的:康希诺、康泰生物、欧林生物、百克生物、康华生物、华兰生物、金迪克、华北制药、智飞生物、万泰生物、成大生物等。 风险提示:疫苗研发不及预期,政策变化风险,疫苗产品安全风险。 数据来源:医药魔方,中检院,西南证券整理 2023Q4疫苗批签发批次情况 2 数据来源:医药魔方,中检院,西南证券整理。截至2024.1.4 2023Q4疫苗批签发批次情况 2023Q4疫苗主要品种批签发批次数据 疫苗名称 企业名称 签发批次(次) 同比增速 签发批次(次) 同比增速 2022Q4 2023Q4 2022Q1-4 2023Q1-4 百白破-Hib-IPV(五联苗) 赛诺菲巴斯德 12 13 8% 85 91 7% 百白破-Hib(四联苗) 民海生物 16 0 -100% 31 23 -26% 吸附白喉破伤风联合疫苗 武汉所 3 6 100% 22 18 -18% 吸附破伤风疫苗 欧林生物 18 1 -94% 55 29 -47% 吸附无细胞百白破联合疫苗 成都所 14 9 -36% 17 9 -47% 武汉所 3 22 633% 10 35 250% 沃森生物 5 17 240% 20 25 25% 民...

1、当您付费下载文档后,您只拥有了使用权限,并不意味着购买了版权,文档只能用于自身使用,不得用于其他商业用途(如 [转卖]进行直接盈利或[编辑后售卖]进行间接盈利)。
2、本站所有内容均由合作方或网友上传,本站不对文档的完整性、权威性及其观点立场正确性做任何保证或承诺!文档内容仅供研究参考,付费前请自行鉴别。
3、如文档内容存在违规,或者侵犯商业秘密、侵犯著作权等,请点击“违规举报”。

碎片内容

2023年疫苗行业跟踪报告(附批签发)-20240111-西南证券-67页.pdf

确认删除?
QQ
  • QQ点击这里给我发消息
回到顶部