电脑桌面
添加51搜公文到电脑桌面
安装后可以在桌面快捷访问

聚烯烃投资策略月报:地缘因素扰动,筑底支撑-20240105-中财期货-31页.pdfVIP专享VIP免费优质

聚烯烃投资策略月报:地缘因素扰动,筑底支撑-20240105-中财期货-31页.pdf_第1页
1/31
聚烯烃投资策略月报:地缘因素扰动,筑底支撑-20240105-中财期货-31页.pdf_第2页
2/31
聚烯烃投资策略月报:地缘因素扰动,筑底支撑-20240105-中财期货-31页.pdf_第3页
3/31
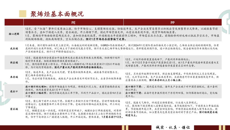
地缘因素扰动,筑底支撑聚烯烃投资策略月报2024年1月5日冯献中(F3082965,Z0017646)fxz@zcfutures.com马钰(F03124647)my@zcfutures.com上海市浦东新区陆家嘴华能联合大厦23楼(200120)投资咨询业务资格证监许可[2011年]1444号诚实·认真·谦让聚烯烃基本面概况PEPP核心逻辑12月,受“红海”事件引发原油上涨,给予市场信心,支撑聚烯烃走强。但临近年末,生产企业及贸易商多以积极出货或预售等方式降库,以减轻春节前销售压力,叠加下游进入淡季,需求减弱,开工持续下滑,因此市场货源充沛,而需求端表现不佳,现货市场跌幅显著。1月,聚烯烃市场面临供需两淡压力,叠加经济疲软拖累,终端制造业年前提前停工增加,市场需求压力凸显。前期检修利好也难以抵抗多空压力,市场盈利机制难维持,投机离场增多,空头压制凸显。预计1月市场存在弱势偏下走势。成本端1月来看,预计国际油价或有上涨空间。红海航运利好逐渐消散,但OPEC+仍在继续减产,预计2024年1月国际原油价格或有小涨空间。乙烯来自供应端的预期回落,但考虑到终端行业离市待假,对乙烯主力下游的消化能力有限,预计东北亚乙烯市场大势持稳运行。原料煤炭预期不佳,进口供应维持高位,配合着烯烃停车预期以及内地产区的排库需求,预计1月甲醇将偏弱运行。供应端12月,随着国内部分装置如中海壳牌及连云港石化等结束大修周期,但新增计划外临时停车装置,相较前期检修损失量继续减少。1月,国内检修装置小修为主,中韩石化二期30万吨/年低压装置预计1月5日开始检修,为计划内常规检修。国内产量以及产能利用率均将会维持高位。12月,计划外检修装置居高难下,产能利用率维持低位。1月,由于12月多套计划投产装置推迟至1月,故1月产量或伴随着新装置放量而呈现增量态势,产能利用率亦伴随着临停装置重启呈回升态势。库存端12月,临近年末,生产企业及代理、贸易商积极降库清库,减轻春节前销售压力,聚乙烯库存持续去库化。1月,为应对春节假期来临,减轻生产企业库存及中间环节压力,业者多积极降库操作。12月,月内意外故障停车增多,供应面支撑明显。平均库存环比上月去化明显。1月,元旦节后归来,生产企业库存累积,且前期意外停车装置陆续恢复开车,供应量存在上涨预期,预计库存环比上月小幅上涨。进出口进口预计环比增加:前期市场接盘行为明显,特别是11月上旬,美国货船期存在延期情况,预判美国货或在1月中下旬到;出口预计小幅收窄:国内价格走高且汇率下降,不利于产品出口,因此会影响1月出口量。进口预计下滑:,国内需求仍弱,海外生产企业减少对中国资源配比,进口套利难以开启;出口预计下滑:在海外竞争激烈情况下亦有所回落,但仍保持相对高位,变化幅度不大。需求端12月,聚乙烯下游开工环比下滑。农膜开工率较11月份下降明显。管材市场依旧偏弱势运行;包装膜整体开工率月环比下降。受地方性环保响应政策影响,开工环比下降明显。1月,棚膜需求进一步收尾,对原料需求有所减少,地膜社会订单跟进缓慢,对原料需求增加有限。预计农膜企业整体开工下滑。包装膜方面在1月上旬订单预期较为乐观,但中下旬部分工厂提前进入假期,开工开始走低。整体来看,1月需求弱于12月。12月,随着天气转冷,终端需求持续萎缩,行业进入淡季模式。1月,聚丙烯下游消费进入弱势震荡时段,春节假期影响下,下游原本订单偏弱拖累,节前维持年尾订单,且资金回笼影响,市场货源采购将进入慢节奏状态。同时部分春节消耗品,如注塑类及包装类需求相对好于其它产品。预计短线需求端刚需为主。价格PRICE诚实·认真·谦让PEPP价差期货主力合约12月聚烯烃盘面重心上移,现货价格难有提振,基差大幅收窄。LLDPE华东价格基差5,0006,0007,0008,0009,00010,00011,0001月2月3月4月5月6月7月8月9月10月11月12月201820192020202120222023-500-300-1001003005007009001月2月3月4月5月6月7月8月9月10月11月12月201920202021202220235,0006,0007,0008,0009,00010,00011,0001月2月3月4月5月6月7月8月9月10月11月12月201820192020202120222023期货主力合约PP华东价格基差5,0006,0007,0008,0009,00010,00011,0001月2月3月4月5月6月7月8月9月10...

1、当您付费下载文档后,您只拥有了使用权限,并不意味着购买了版权,文档只能用于自身使用,不得用于其他商业用途(如 [转卖]进行直接盈利或[编辑后售卖]进行间接盈利)。
2、本站所有内容均由合作方或网友上传,本站不对文档的完整性、权威性及其观点立场正确性做任何保证或承诺!文档内容仅供研究参考,付费前请自行鉴别。
3、如文档内容存在违规,或者侵犯商业秘密、侵犯著作权等,请点击“违规举报”。

碎片内容

聚烯烃投资策略月报:地缘因素扰动,筑底支撑-20240105-中财期货-31页.pdf

无忧公文+ 关注
实名认证
内容提供者

该用户很懒,什么也没介绍

确认删除?
QQ
  • QQ点击这里给我发消息
回到顶部